一、产品更新简述: 合同审查新增[条款级切分]与[AI补全清单]、智能助理优化等特性发布。
二、能力清单
功能 | 简要说明 |
【审查v2.3】 | [审查]支持[条款级切分]与[AI补全清单],以提升合同条款抽取准确率,审查项与合同类型的匹配程度,从而提升审查的综合准确率,并提升用户留存率。 |
【合同首页】新增示例合同和演示视频 | 帮助用户了解产品功能并使用iTerms快速体验合同审查或合同起草 |
【智能助理】表单信息整合重写 | 表单内容提交后,呈现为用户发送一条消息 |
【智能助理】助理发起审查起草优化 | 支持终止合同审查起草 |
【智能助理】视觉体验需求 | PC端每一轮新对话置顶 |
【智能助理】工作流优化 | 上下文过滤节点;用户输入立场入参 |
三、详细说明
1、【优化】审查v2.3
功能简介:在用户上传合同文件进行审查时,新增[条款级切分]与[AI补全清单]两大核心能力。通过[条款级切分]精准拆分合同文本结构,提升条款抽取精度;借助[AI补全清单]智能匹配审查项与合同类型,确保审查维度全面覆盖,最终实现审查综合准确率的升级。
应用价值:
1. 提升审查专业度与可靠性:通过技术能力优化,解决条款抽取不准、审查项匹配偏差等问题,让审查结果更精准、更贴合实际需求,增强用户对审查功能的信任度;
2. 强化用户留存粘性:精准的审查结果能切实帮用户高效完成合同审核工作,减少反复修改与核验的时间成本,提升用户使用体验,进而提高用户对产品的依赖度与留存率;
产品界面:
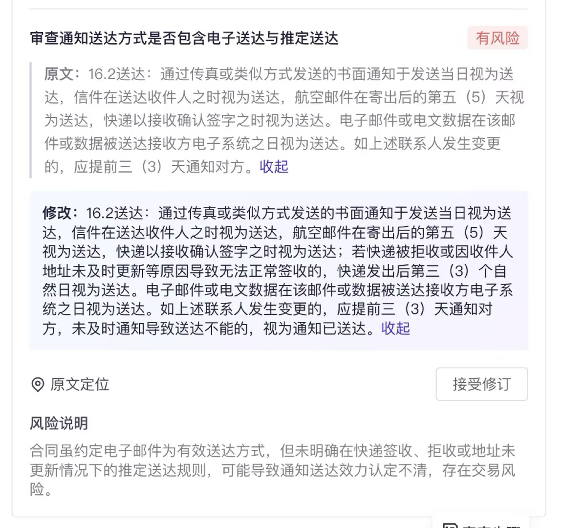
1)条款级切分:将合同以完整条款的层级进行切分,以下为条款级切分的样例:
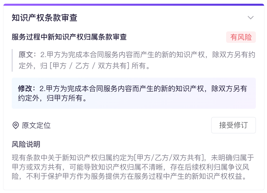
2)AI 补全审查清单:基于待审查合同的合同类型、交易模式等,补充选定的审查清单,以下为 AI 智能补充的审查要点:
2、【合同首页】新增示例合同和演示视频
功能简介:未上传过自己的文件进行起草/审查的账号则认定为新用户,新用户显示示例合同和演示视频,老用户显示自己的合同列表,通过操作指引和示例文档的形式帮助用户了解产品使用方法。
应用价值:
1. 无缝上手,降低门槛:为新用户提供“黄金数据集”(标准示例文档),让他们在零风险的模拟环境中,通过直观案例快速理解产品价值与操作,轻松完成“首次体验”。
2. 平滑过渡,自然成长:用户上传首份个人文件后,自动从“新手引导模式”切换至“个人工作台”,界面无缝转为“合同列表”,标识其从“学习者”到“使用者”的自然转变。
产品界面:
3、【智能助理】工作流优化
功能简介:
1. 在用户没有点击合同审查按钮,而是在智能问答页面直接上传合同并说明审查立场的情况下,系统能够准确识别用户在输入中指定的审查立场(即合同参与方角色及其具体名称),并以此信息直接启动合同审查流程。
2. 通过上下文总结,减少发送给LLM的Token数量,这不仅降低了API成本和延迟,而且缓解了长上下文模型在处理冗余信息时可能出现的性能和注意力下降的风险。还确保LLM仅使用最干净、最相关的“工作内存”来生成响应,从而提高最终输出的连贯性和一致性 。
应用价值:
1. 用户无需在多个功能模块间切换或学习复杂的操作流程,而是可以像日常聊天一样,直接上传文件并说出需求(如“请以‘供应商’的立场审查这份合同”),系统就能理解并执行。降低了使用门槛,提高了用户采纳率和满意度。
2. 显著降低运营成本,直接减少了发送给大语言模型的Token数量;大幅提升响应速度,需要处理的数据量变少,自然意味着更短的数据传输时间和模型处理时间。
产品界面:
4、【智能助理】表单信息整合重写
功能简介:
将用户初始输入的问题和表单补充信息整合重写成用户新一轮的输入
应用价值:
提升问答交互的意图识别准确性与回答的上下文相关性,通过结构化整合用户输入,将零散的、模糊的用户诉求转化为精准的、富含上下文的查询指令,从而交付高质量、高价值的回答。
产品界面:
5、【智能助理】助理发起审查起草优化
功能简介:
由合同审查、合同起草提供审查终止、起草终止的能力,支持助理中的终止任务需求。
应用价值:
在审查或起草过程中,用户可能突然获得新信息,或改变了策略和立场。终止功能允许用户随时终止任务,灵活调整方向,使助理能更好地适配动态、非线性的真实工作流程。
产品界面:
6、【智能助理】视觉体验需求
功能简介:
每当用户开启一轮新对话或提出一个新问题时,用户的提问会立即置顶于对话列表的最上方,系统生成的回复会在下方展开。
应用价值:
确保了用户的视线焦点始终锁定在最新的任务上,创造一个流畅、直观且高度专注的交互体验。
产品界面:

